01 洗發水的種類
洗發水指以表面活性劑為主要活性成分復配而成的、具有清潔人的頭皮和頭發、并保持其美觀作用的洗發液和洗發膏產品[1]。配制工藝包括冷配法、熱配法。
洗發水按外觀分有透明洗發水、乳液狀、珠光狀洗發水、膏狀洗發水、凝膠啫喱洗發水、粉末狀、固態洗發水、氣溶膠洗發水等;按功效分有去屑洗發水、柔順洗發水、護發洗發水、保濕洗發水、滋養洗發水等。
02 作用原理
洗發水的作用原理主要是清洗和去除頭發和頭皮表面的灰塵、油污或其他殘留物,從而保證頭發和頭皮的清潔。在洗發過程中,洗發水中表面活性劑的親油部分與污漬結合,表面活性劑膠束將污漬懸浮到水中,用水沖洗除去污漬,保證頭發和頭皮的清潔。

表面活性劑結構式 *圖源自網絡

表面活性劑作用原理 *圖源自網絡
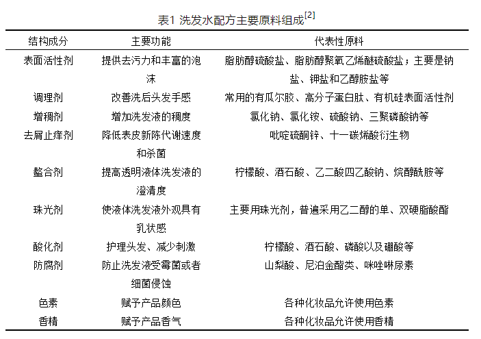
03 洗發水配方的主要原料

04 性能測試和評價方法
洗發水的性能測試包括洗發水的物理性質評價測試、功效評價測試、志愿者使用感受評價測試、安全性評價測試、微生物防腐挑戰測試、穩定性的測定。
(1)物理性質評價包括:粘度的測試、起泡性的評價(泡沫的高度、泡沫的穩定性)、清潔力的評價。
(2)功效評價主要與頭發的物理性質有關。一般功效評價的內容主要有頭發靜電荷與發束的飄拂、梳理性、柔軟和順滑性、表面形貌、光澤度、拉伸強度、水分含量、去屑效果[3]。
(3)志愿者使用感受評價包括:香味、起泡力、清洗難度、濕發抗纏繞性與梳理性、半干時頭發的手感、吹風的過程中發束的飄逸感與蓬松感、干發梳理性與干發的手感[4]。在進行此項評價時,可使用5分制打分評價,選出使用感受較好的洗發水。

(4)安全性評價測試主要包括:皮膚刺激性、眼刺激性。一般可采用替代模型(包括EpiSkinTM 重組人表皮模型和雞胚絨毛尿囊膜試驗)對洗發水的皮膚刺激性和眼刺激性進行評價[5]。
(5)微生物防腐挑戰測試參照洗滌用品和香精協會(CTFA)發布的評判標準,將混合細菌[大腸埃希氏菌(Escherichia coli ATCC 25922)、金黃色葡萄球菌(Staphylococcus aureus ATCC 6538)、銅綠假單胞菌(Pseudomonas aeruginosa ATCC 27853)]和混合真菌[白色假絲酵母(Candida albicans ATCC 14053)和黑曲霉(Aspergillus niger ATCC 16404)]接種后培養,觀察不同時間的菌落數,判斷是否通過微生物挑戰試驗。
(6)穩定性的測定,即將洗發水產品放入不同溫度和濕度的環境中(5℃,25℃,40℃/75%RH,50℃,冷凍,循環等),觀察洗發水是否發生分層或變質現象。
小結:
隨著人們生活水平的提高和洗護市場的快速發展,洗發水原料和配方技術的不斷推出和革新,消費者不滿足于簡單的頭發洗凈,開始追求其它的功效,如去屑止癢、修補受損頭發和控油蓬松等。目前市場上的洗發水也朝著無硅油洗發水、氨基酸型洗發水、快速焗油洗發水、透明洗發水等方向發展。新的市場需求賦予了研發人員新的使命,新形勢下洗發水的研究開發特別是功效的驗證、宣稱的科學支撐和新的工藝開發也是各個化妝品公司面臨的挑戰,同時也是發展的機遇。
相關推薦:
我們的服務:
| 研發服務 | 體外功效評價 |
• 研發咨詢服務 |

